23.03.2026, 14:25
|
Twingo 2 Phase 1 Scheibenwischer UCH
|
|
24.03.2026, 13:27
![]() Hallo Broadcasttechniker, Würde deine 1 Skitze im wesentlichen übernehmen wollen mit kleiner Abänderung. Damit in allen zuständen des Intervallrelais der Motor nicht grade auf Kurzschluß geschaltet ist könnte der 53M über Diode das Langsam/Motorbremsrelais ansteuern? Die Umschaltrelais wären ja vorhanden ,müßte sie nur umverdrahten. Welche Art von Dioden müssen es den sein?
24.03.2026, 16:08
Als Dioden reichen 1N400x wobei x für die Zahlen von 1 bis 7 steht.
Geteiltes Wissen ist doppeltes Wissen
Es bedanken sich: EugenBauer
24.03.2026, 16:35
24.03.2026, 16:36
1N4006 liegen noch im Keller
28.03.2026, 21:19
Hab alles umverdrahtet. Die Schaltung ist genial!
Wisch/Wasch funktioniert. 1te und 2te Stufe funktionieren auch. Der Wischer läuft 100% in Ruhestellung zurück! Lediglich Intervall Funzt nicht richtig. Manchmal läuft es gar nicht - Dann wieder permanent. Ich gehe davon aus daß es einen Schaden bei meinem Kurzschluß genommen hat. Werde wohl ein neues bestellen. Bekommt man die 99er auch neu?
29.03.2026, 06:31
Mit Sicherheit, aber für teures Geld.
Bleibt gesund und haltet bitte Abstand
Mein MC Silver, Megane CC Bj 2006 K4M,112PS, 210 Tkm gelaufen Die Peaches meines Sohnes, Twingo Bj 03.2003 Beach, D7F, mit UCH etwas über 190 Tkm gelaufen.
31.03.2026, 21:11
31.03.2026, 21:15
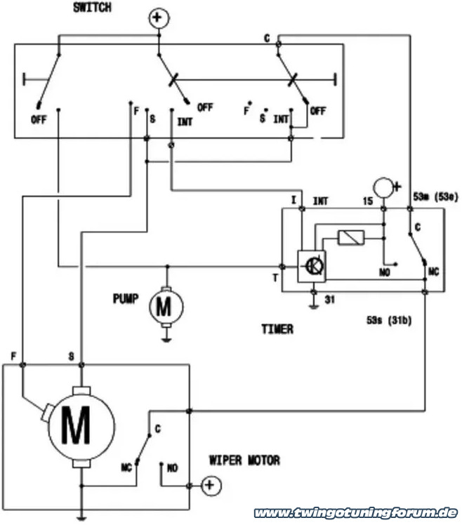
Hallo Broadcasttechniker ,
hab mal versucht deine Skizze als Stromlaufplan umzusetzen.
01.04.2026, 15:42
Hab das Relais ausgetauscht. Leider keine Veränderung.Wischer läuft aber ohne Unterbrechung.
Hab noch irgendwo ein Denkfehler gemacht? Wie müste ich das Intrvallrelais anschließen damit Intervall auch funktioniert. In der Stellung Intervall gibt der Lenkstockschalter Zündungsplus permanent auf I vom Intervallrelais. Erwartet das Intervallrelais hier Zündungsdauerplus? Oder sollte zwischen erstem und zweitem Relais noch eine Diode?
01.04.2026, 19:54
(Dieser Beitrag wurde zuletzt bearbeitet: 01.04.2026, 19:59 von Broadcasttechniker.)
Ich habe m Moment wenig Lust mich da reinzutüfteln.
Es ist recht wahrscheinlich dass das Intervallrelais den Rücklaufkontakt "sehen" will. Das ergibt sich aus der vereinfachten Darstellung im Mini Schaltbild. ![]() Der 53s ist intern mit der Logik verbunden und sieht ob der Wischer in Endlage ist oder ob er er wischt. Lege den 53 s bitte mal über ein Glühlämpchen an Masse, oder Plus oder 30vom Umkehrrelais ganz links. Einfach probieren, mit Lämpchen dazwischen passiert nichts.
Geteiltes Wissen ist doppeltes Wissen
02.04.2026, 13:57
Der 53S braucht die geschaltete Masse(über Birnchen sonst Kurzschluß!) um eine Neue Pause einzuleiten. Danach fährt er munter weiter.
Und er braucht auch die Unterbrechung. Genau das macht der Endlagenschalter ja. Lange Rede kurzer Sinn: Es funktioniert!!!
02.04.2026, 16:28
Es geht also! Für Nachahmer halte ich an dieser Stelle fest: Ich bin nicht für Schäden verantwortlich!
Ist ja eine Veränderung am Fahrzeug - ob die Betriebserlaubnis erlischt oder was der TÜV sagt. Benötigt wurden: 1 Intervallrelais 19 13 € 3 KFZ Relais 30A mit Wechslerkontakt, Sicherung und Freilaufdiode 13 € 1 Set Stromdiebverteiler/Sicherungen Mini 10€ 1 Crimpzangenset mit Flachstecker Ösen und Verbinder u.Zange 20€ 8 Meter 1mm² 10€ 10 Meter 2,5mm² 10€ 3 Dioden 1N4006 (hatte ich noch) 2€ 1H7 Lampe (hatte ich noch) 5€ 2 Meter Isolierrohr ( hatte ich noch) 6€ sind zusammen ca: 89€
02.04.2026, 17:01
![]() Der Stecker vom Lenkstockschalter. Ich habe die schwarze Kappe an der Spitze entfernt (Seitliche Rastnasen brechen leicht, kann aber mit Panzertape befestigtwerden). Darunter habe ich die Rastnasen gelöst und den einzelnen Crimpstecker herausgezogen. 1mm² ist hier ziemlich dick. Hab sie aufgelötet und die alten Drähte belassen wie sie waren. also nicht abgetrennt.Stecker nicht zulöten! Stecker wieder einschieben und einrasten.(ist ziemlich eng) Insgesamt 4 Drähte A1 bis A4. A ist die Seite wo der Schwarze nicht ist. Habe Sie bis in den Batteriekasten gezogen. Im Motorraum in Isolierrohr
02.04.2026, 18:16
![]() Auf dem Weg zum Batteriekasten nehmen die 4 Kollegen (A1 bis A4) noch den Zündungsplus mit. Ich habe ihn mit einer Stromdiebsicherung von Sicherung Nr 1 abgezapft. (30A) |
|
|
Benutzer, die gerade dieses Thema anschauen: 2 Gast/Gäste



![[Bild: twingo-20000656-9AR.jpg]](https://pics.twingotuningforum.de/pics/2026/03/twingo-20000656-9AR.jpg)
![[Bild: twingo-24132736-6zW.jpg]](https://pics.twingotuningforum.de/pics/2026/03/twingo-24132736-6zW.jpg)
![[Bild: twingo-01205248-zQV.jpg]](https://pics.twingotuningforum.de/pics/2026/04/twingo-01205248-zQV.jpg)
![[Bild: twingo-02173927-uSM.jpg]](https://pics.twingotuningforum.de/pics/2026/04/twingo-02173927-uSM.jpg)
![[Bild: twingo-02191012-vee.jpg]](https://pics.twingotuningforum.de/pics/2026/04/twingo-02191012-vee.jpg)